ReservoirCouplingMpiTraits.hpp File Reference
#include <dune/common/parallel/mpitraits.hh>
#include <opm/simulators/flow/rescoup/ReservoirCoupling.hpp>
#include <array>
#include <mutex>
#include <tuple>
#include <mpi.h>
Include dependency graph for ReservoirCouplingMpiTraits.hpp:
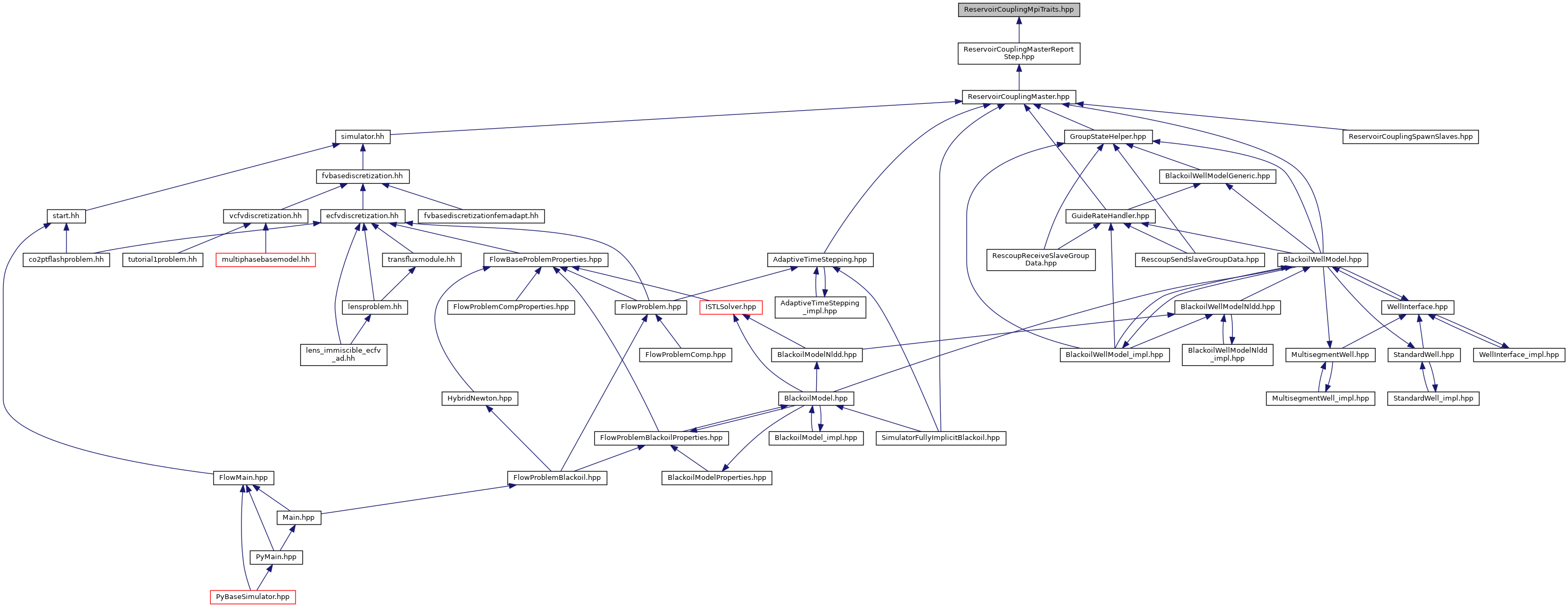
This graph shows which files directly or indirectly include this file:

Go to the source code of this file.

Classes

struct  Dune::detail::StructMPITraitsImpl< Struct, Members >
 Generic MPI traits implementation for structs. More...
 
struct  Dune::MPITraits< ::Opm::ReservoirCoupling::InjectionGroupTarget< Scalar > >
 
struct  Dune::MPITraits< ::Opm::ReservoirCoupling::ProductionGroupConstraints< Scalar > >
 
struct  Dune::MPITraits<::Opm::ReservoirCoupling::SlaveGroupProductionData< Scalar > >
 MPI datatype trait for SlaveGroupProductionData structure. More...
 
struct  Dune::MPITraits<::Opm::ReservoirCoupling::SlaveGroupInjectionData< Scalar > >
 MPI datatype trait for SlaveGroupInjectionData structure. More...
 

Namespaces

namespace  Dune
 
namespace  Dune::detail
 

Typedefs

template<class Struct , auto... Members>
using Dune::detail::StructMPITraits = StructMPITraitsImpl< Struct, Members... >